

近期国外疫情蔓延,疫情传入的风险加大。在防控新冠疫情的关键期,福港集箱在落实企业各项防控措施的基础上,多举措配合口岸联检部门,做好口岸疫情防工作,为严防疫情从口岸输入,共同维护口岸健康安全,保驾护航。
公司安全工作小组牵头专题会议,对疫情防控做出再动员,并推行多举措口岸疫情防控机制。强调加强疫情防控“这根弦不能松”。
一、对内出台《关于加强登轮人员新冠肺炎疫情防控的管理规定》
为严防疫情从口岸输入,保护登轮人员健康和维护口岸健康安全,进一步加强登轮人员新冠肺炎疫情防控工作,尤其是韩日美等重点航线船舶登轮人员个人防护工作,2月26日出台了《关于加强登轮人员新冠肺炎疫情防控的管理规定》。
二、对外出台《关于进一步加强新冠肺炎疫情入境防控工作的通知》
为进一步加强新冠肺炎疫情入境,共同维护口岸健康安全,针对重点防控航线各船东、代理公司发出通知。
1.严格落实疫情防控工作部署。港区将持续加强进出人员管控工作,严格落实人员排查、体温监测、场所消杀等防控工作要求。严格控制非作业需要登船人员数量和频次。疫情防控期间,所有在港船舶船方人员不得擅自下船进入码头任何区域;船方所有人员在船舶作业区域和公共区域时必须佩戴符合防护标准要求的个人防护装备。各船东、代理必须严格落实体温、健康异常报告制度。
2.强化信息研判做好应急处置。港区将配合有关单位做好途径确诊病例国家和地区航线、船舶的信息收集及研判工作,尤其是针对来自或途径韩国、日本等国的船舶。
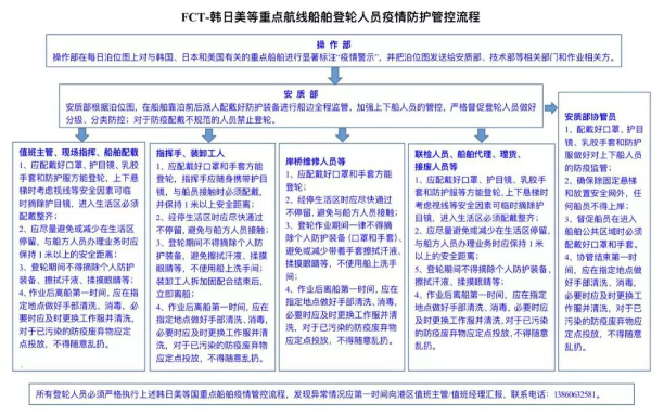
三、出台《FCT-韩日美等重点航线船舶登轮人员疫情防护管控流程》

做实做细口岸疫情防控工作,疫情防控与安全生产并驾齐驱,福港集箱愿与口岸联检部门及船舶公司一道,携手抗“疫”,共筑牢靠、有效的福州口岸疫情“防护墙”。